從職場菜鳥到公關女王,
只要改變「說話的第1分鐘」,大家都搶著聽你說!
╲╲開會不再冷場、簡報台下不再睡成一片╱╱
普通人也能上手的神級說話術!
★鐵鍋界愛馬仕「小V鍋」爆紅推手X日本頂尖公關顧問,最受歡迎的說話技巧收費課程,不藏私大公開!
★說話的成敗,「開場的第1分鐘」就決定了!
【適用對象】✔銷售與業務人員 ✔創業家 ✔自媒體經營者 ✔上班族 ✔面試求職者 ✔大學生
「以前一想到要開口說話,我就極度焦慮,
但原來?只要準備好『第1分鐘』,剩下的就輕鬆了!」
作者笹木郁乃原本是個對「說話技巧」一竅不通的理科研究生,憑著滿腔熱情進入公關公司上班,卻因為說話結巴、表達無趣,拿到了全公司最差的C等考績。
在差點被開除後,她痛定思痛,歸納出抓住人心的「第1分鐘說明技巧」,成功協助公司將營收從1億日元提升至115億日元(只花費短短5年!)之後,更成功把日本偏鄉生產的職人鑄鐵琺瑯鍋「Vermicular」(小V鍋),打造成連在台灣都需等待12個月的精品琺瑯鍋!
原來,改變命運的關鍵,就在開場的「第1分鐘」!
書中以真實案例、公式化步驟拆解「第1分鐘說明技巧」,帶你學會在最短時間內吸引聽眾、建立信任、贏得對話主導權。從銷售到開會、從簡報到面試,不論你是否善於表達,只要掌握這套「6步驟說話公式」,你會發現:不管開口談什麼,大家都聽得津津有味!
▊6步驟說話公式,在第1分鐘就讓對方點頭、心動、行動!
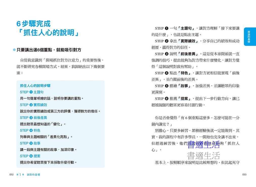
★Step1 主題句
→把全部內容濃縮成「一句話」,切記,只能一句!
【目標】抓住「注意力」,讓聽眾馬上理解主題
★Step2 展現實際績效
→如何用數據、圖表說明你的優勢?
【目標】展現「說服力」,讓聽眾馬上相信「這個人說的話可信」
★Step3 提出「前後對照」
→如何讓聽眾迅速知道「使用前」、「使用後」的明顯差異?
【目標】喚起「想像力」,讓人具體感受到美好未來能帶來的快樂
★Step4 特色
→如何強調自己與他人的差異化特色?
【目標】打造「獨特力」,讓你在眾人中被一眼記住
★Step5 說故事
→如何說一段同時包含「失敗」和「成功」的故事?
【目標】喚醒「共鳴力」,讓聽眾在情感上與你產生連結
★Step6 精準提案
→給聽眾兩個選擇,破除猶豫!
【目標】引發「行動力」,讓對方主動同意你的提案
只要依據這個邏輯來建立自己的對話庫,就能用最快的速度提升說話技巧。即使再內向、再不擅長表達的人,也能在任何場合只用1分鐘就挑起對方無限的好奇心!
▊讀完這本書,你會有這些變化!
.(以前)話還沒說完,聽眾就開始打呵欠→(現在)解說完畢,聽眾依然興致勃勃
.(以前)講了10分鐘,聽眾依然一臉問號→(現在)只講1分鐘,對方就迅速理解
.(以前)想打聽對方的真實想法,對方卻戒心很重→(現在)用「閒聊3公式」,精準問出對方的真實想法
【本書特色】
1. 大量實戰對話範例!
書中提供豐富的情境範例,清楚呈現「錯誤失敗」與「正確成功」的對比,讓你一看就懂、馬上學會,輕鬆避免溝通地雷。
2. 隨時隨地都能派上用場!
不管是業務拜訪、會議簡報,或是面試、演講、送禮場合,這套通用的「6步驟說話公式」都能立刻派上用場。
3. 超過8,000位學員.實證有效!
已幫助超過1,600家公司(含大型企業與上市公司),8,000名經營者、創業家、廣告新手,成功開拓新的業務及工作機會!
目錄:
〈作者序〉為什麼開場的「第1分鐘」至關重要?
第1章 【說話的基礎】說話的成敗,就在「第1分鐘」!
.關鍵在於切入角度!
.不擅長說話,是因為「不會分辨重點」
.比流暢與熱情更重要的事
.聽眾想知道的是「前後對照」
.精準告訴對方「聽完你能得到什麼」
.自我介紹不能只講自己的經歷
.第1分鐘的目標,是讓對方覺得「好像很有趣」
.6步驟完成「抓住人心的說明」
.為什麼「說話的框架」如此重要?
第2章 【說話前的準備】擅長說話的人,習慣在開口前先傾聽
.先花10分鐘調查對方究竟碰到什麼困擾?
.「開始說明之前」才是最大的成交機會
.引出對方真實想法的「閒聊公式」
.〈閒聊公式Step1〉聊聊對方的工作或個人背景
.〈閒聊公式Step2〉找出彼此的共同點/稱讚對方
.〈閒聊公式Step3〉試探並引出對方的真實想法
.用「前後對照」讓對方心服口服
第3章 【STEP 1 主題句】如何說,才能清楚傳達重點?
★說話技巧小測驗Q1
.用簡單明瞭的「一句話」作為開場
.打造淺顯易懂的「主題句」
★實戰演練
第4章 【STEP 2 實際績效】透過「第三方評價」贏得對方信任
★說話技巧小測驗Q2
.用「第三方評價」來讓開場更吸睛
.任何商品一定都具備宣傳亮點
.說出績效不是為了自誇,而是獲取對方信任
.從客觀的第三人視角,來評價績效
.利用問卷調查來創造績效
.實際績效也有「登場順序」!
.善用專有名詞、數字以及視覺化呈現
★實戰演練
第5章 【STEP 3 前後對照】聽眾最想知道的是「變化」
★說話技巧小測驗Q3
.利用「前後對照」讓對方想像變化
.如何精準傳達「前後對照」?
.清楚傳達「變化」
★實戰演練
第6章 【STEP 4 特色】強調差異化,讓對方心服口服
★說話技巧小測驗Q4
.要描述哪些「特色」?兩種切入的角度
.3步驟!找出自家與他家商品的差異
★實戰演練
第7章 【STEP 5 故事】用情感豐富的故事,讓對方印象深刻
★說話技巧小測驗Q5
.人們最容易記住的是「故事」
.如何把平淡的故事講得觸動人心?
.試著創作「自己的故事」
.如何讓故事更有力量?
★實戰演練
第8章 【STEP 6 提案】巧妙地推動對方採取行動
★說話技巧小測驗Q6
.讓對方知道「下一步該做些什麼」
.依照情境,提議下一步行動
.★實戰演練
第9章 【實戰案例】「抓住人心的說明」實踐篇!
.面對面互動,才是最快的學習方式
.〈情境1〉推銷商品給顧客
.〈情境2〉面對媒體進行公關簡報
.〈情境3〉面試自我介紹
.〈情境4〉向主管提案
終章 【說明力再進化】「第1分鐘」之後該說什麼?
.「步驟式」呈現說明主體
.「第1分鐘」之後,要持續「對焦」
.好的說明,就像從口袋取物一樣輕鬆
.抓住人心技巧大全:「疑問句」與「五感」
.為何改變說話方式這麼難?
〈寫在最後〉持續磨練你的第1 分鐘
1分鐘驚豔ChatGPT爆款文案寫作聖經:寫作教練Vista教你用ChatGPT寫出引人入勝的銷售文案
定價 $380元
優惠價 $281元
VIP價 $270元
我把韓劇賣到全世界:韓國MBC 電視台的談判高手,教你沒有好口才,也能說服各種人的32個說話技巧
定價 $350元
優惠價 $259元
VIP價 $245元
廣告與它們的產地 / 東京碎片(uedada) / 大塊
定價 $450元
優惠價 $338元
VIP價 $329元
我的第一本廣告行銷影片企劃實戰書
定價 $380元
優惠價 $285元
VIP價 $270元
解鎖財務自由人生:華裔白手起家創業行銷大師DAN LOK駱鋒,教你主動掌控人生,引導你創造並享受屬於你的財富與地位
定價 $380元
優惠價 $285元
VIP價 $266元
幸福的工作在哪裡?:週一早晨也想上班!下班後酒吧裡的行銷課,教你找到理想工作的行銷公式
定價 $420元
優惠價 $300元
VIP價 $294元
流量寫作密碼:日本暢銷書編輯破百萬點閱的寫作指南,自媒體時代必備的寫作力
定價 $420元
優惠價 $302元
VIP價 $294元
峰值體驗
定價 $420元
優惠價 $315元
VIP價 $307元
機率思考的策略論:從機率的觀點,充分發揮「數學行銷」的力量
定價 $550元
優惠價 $407元
VIP價 $385元
刪到只剩二十字:用一個強而有力的訊息打動對方,寫文案和說話都用得到的高概念溝通術
定價 $360元
優惠價 $270元
VIP價 $259元