本書是程式設計教科書暢銷作家洪維恩老師最新著作,經課堂實戰教學淬練,學生試讀試做習題回饋,規劃出適當學習節奏、自學/課堂授課均適用的 Python 入門學習教材,涵蓋多項特色,包括:
\\ Visual Studio Code×Jupyter 雙環境教學 //
以 Visual Studio Code 搭配內建 Jupyter 環境教學,單行形式小範例講解語法、函式用法等細節,可在 Jupyter 快速輸入程式碼驗證。學習到一小段落後,再搭配大範例使用 Visual Studio Code 執行獨立 .py 程式檔綜合應用,既可反覆練習刻印學習內容,也能夠體悟實際用途。
\\ 程式碼與解說對頁編排、易學易讀不卡頓 //
全書編排考量易讀性,範例以不跨頁為原則,程式碼與解說盡量安排在左右對頁,避免前後來回翻閱查找,只要攤開書頁,即可左右對照閱讀。對於抽象或是較為複雜的觀念,也搭配精心設計圖解,協助快速理解。像是 NumPy 裡多維度的資料概念,就提供立體圖解,不用自己在腦中費力想像。
\\ 從基本語法到應用主題通包 //
除變數、流程控制、容器、函數、物件導向的類別與繼承、檔案、異常處理等必學的基本語法外,也涵蓋機器學習與資料科學的共同基礎套件--NumPy 矩陣科學運算、Matplotlib 資料繪圖視覺化與 Pandas 資料處理分析,以及用途最廣的 BeautifulSoup 網路爬蟲與 Skimage 影像處理。
\\ 完整習題解答與教師專用題庫 //
本書提供依照章、節編排近 300 題的自我練習題,題目本身含解題指引,可先複習相關內文再嘗試解題,並且附有完整習題解答,學到哪裡、練到哪裡,最適合自學或是課後自我驗證學習成果。另外也提供學校用書授課老師專屬題庫,同樣以章節編排,可適度輔助課後作業或是階段測驗,並搭配有經實際授課驗證的投影片,教學節奏最流暢。
\\ 關鍵概念深度剖析 //
對於初學者容易卡關的地方,像是可變與不可變的物件、可雜湊與不可雜湊的物件,淺層拷貝與深層拷貝、遞迴函式、參數的傳遞等,都有相當篇幅的解說,讓學習者能夠清楚來龍去脈,而不只是照著生硬的規則套用,即使遇到問題也能依循學到的觀念解學。
本書特色:
□ 每章末均有豐富習題與完整解答驗證學習成效
□ 另有教師專用題庫搭配檢視教學成果
□ 採用 VScode、Github Copilot 業界工具
□ 從基本語法到 NumPy、Matplotlib、Pandas、網路爬蟲應用
□ 簡短小範例在 VSCode 內用 Jupyter 即時驗證,快速理解觀念
□ 完整範例檔用 VSCode 執行,學習實務應用情境
□ 精心設計圖解,資料結構、抽象觀念一目了然
□ Python Tutor 視覺化呈現執行過程,追蹤迴圈、遞迴、函數呼叫最佳幫手
□ 利用 Github Copilot 輔助除錯,熟悉 AI 世代開發流程
目錄:
第一章 認識 Python
1.1 Python 簡介
1.2 下載與安裝 Python
1.3 安裝與設定 VS Code
1.4 使用 VS Code 執行 Python 程式
1.5 開始進入 Python 的世界
1.6 使用內建的 AI 功能─Copilot
第二章 資料型別、變數與運算子
2.1 簡單的資料型別
2.2 變數與常數
2.3 常用的運算子
2.4 變數的設值與運算的優先順序
2.5 型別轉換
2.6 不同進位整數的轉換
2.7 輸出與輸入函數
2.8 關於浮點數計算時的誤差
第三章 數值、字串與串列的處理
3.1 數值運算
3.2 random 模組裡的函數
3.3 字串的處理函數
3.4 字串類別提供的函數
3.5 串列與相關的處理函數
第四章 流程控制:選擇性敘述與迴圈
4.1 選擇性敘述
4.2 for 迴圈
4.3 while 迴圈
4.4 break、 continue 和 pass 敘述
4.5 帶有 else 的迴圈
4.6 串列推導式
第五章 函數
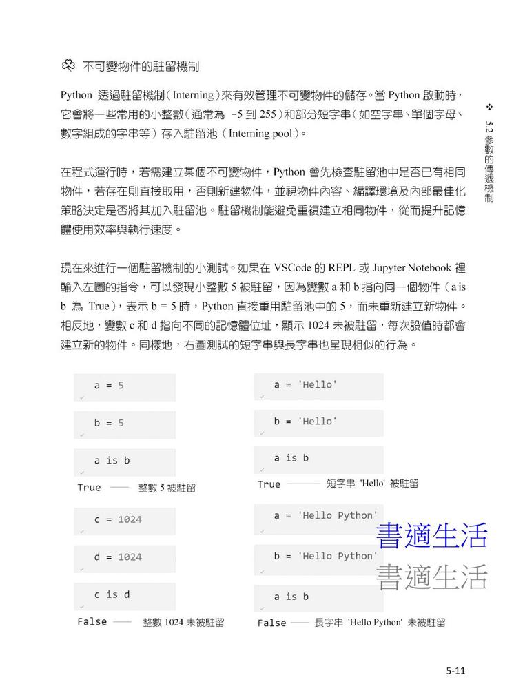
5.1 函數的基本概念
5.2 參數的傳遞機制
5.3 關於參數的傳入
5.4 全域變數與區域變數
5.5 遞迴函數
5.6 lambda 表達式
5.7 函數的進階應用
第六章 容器資料型別
6.1 list 資料型別
6.2 tuple 資料型別
6.3 set 資料型別
6.4 dict 資料型別
第七章 物件導向程式設計
7.1 類別的基本概念
7.2 類別裡的函數
7.3 繼承與多型
7.4 類別的封裝
第八章 檔案、異常處理與模組
8.1 檔案處理
8.2 異常處理
8.3 模組與套件
第九章 使用 NumPy 套件
9.1 初探 NumPy 陣列
9.2 陣列元素的提取
9.3 陣列的進階處理
第十章 NumPy 的數學運算
10.1 基本運算
10.2 陣列的進階運算處理
10.3 統計處理與資料排序
10.4 數學矩陣的相關運算
10.5 廣播運算
10.6 儲存 NumPy 陣列
第十一章 使用 Matplotlib 繪圖套件
11.1 Matplotlib 繪圖的基本認識
11.2 二維繪圖的修飾
11.3 填滿繪圖與極坐標繪圖
11.4 統計繪圖
11.5 等高線圖與三維繪圖
11.6 動畫的製作
第十二章 使用 Pandas 處理數據資料
12.1 一維的 Series
12.2 二維的 DataFrame
12.3 Pandas 的元素操作與運算
12.4 排序與統計函數
12.5 Pandas 的繪圖
12.6 存取 csv 檔與 pickle 檔
第十三章 網路爬蟲入門
13.1 認識網路爬蟲
13.2 使用 requests 發送 GET 請求
13.3 解析 HTML 與安裝 BeautifulSoup
13.4 實作:擷取網頁特定資訊
13.5 爬取 PTT 寵物板
第十四章 使用 Skimage 進行圖像處理
14.1 圖像的基本概念
14.2 圖像類型、儲存與色表應用
14.3 基礎圖像處理
14.4 進階圖像處理
14.5 圖像修復
附錄 A: 使用 Jupyter Notebook
A.1 安裝 Jupyter 擴充功能
A.2 鍵入程式碼
A.3 儲存格的選取、複製、移動與刪除
A.4 存檔與離開 Jupyter Notebook
A.5 Markdown 語法
A.6 於 Jupyter Notebook 裡製作目錄
附錄 B: Colab 的使用
B.1 啟動 Colab
B.2 鍵入程式碼與文字儲存格
B.3 儲存格的選取、複製、移動與刪除
B.4 存檔與離開 Colab
B.5 設定更舒適的操作環境
B.6 使用 Colab 的 AI 輔助學習 Python
B.7 在 Colab 存取雲端硬碟裡的檔案
附錄 C: ASCII 碼表
英文索引
Google網際網路新視野
定價 $399元
優惠價 $303元
VIP價 $295元
Excel職場新人300招【第三版】:函數、圖表、報表、數據整理有訣竅,原來這樣做會更快!
定價 $420元
優惠價 $311元
VIP價 $294元
創意百分百!Photoshop 超人氣編修與創意合成技法 (暢銷增量版)
定價 $599元
優惠價 $461元
VIP價 $449元
從零開始學會Enscape:軟體功能詳解╳案例實際操作演練,即時渲染出圖提高接案率
定價 $1,100元
優惠價 $803元
VIP價 $770元
必學!Python 資料科學・機器學習最強套件
定價 $680元
優惠價 $524元
VIP價 $510元
OpenAI API 開發手冊 - 用 Responses API、Realtime API、MCP、Agents SDK、Function calling 打造即時語音、RAG、Agent 應用
定價 $790元
優惠價 $600元
VIP價 $585元
改變世界的九大演算法:讓今日電腦無所不能的最強概念(暢銷經典版)
定價 $380元
優惠價 $285元
VIP價 $274元
Scratch3.0(mBlock5)程式設計-使用mBot2機器人-含IRA智慧型機器人應用認證初級-最新
定價 $480元
優惠價 $408元
VIP價 $379元
用mBot2玩AI人工智慧與IoT物聯網-使用Scratch3.0(mBlock5)-最新版-附MOSME行動學習一點通:影音.診斷
定價 $400元
優惠價 $316元
VIP價 $300元
【五南書展】文科社會組也會程式設計 :免費提供程式碼,輕鬆自學交出亮麗的學習歷程檔案,申請熱門科系更有把握!
定價 $450元
優惠價 $338元
VIP價 $315元