⛧⛦ 最「酷」的 Python 入門書 aka Python 輕小說 ⛦⛧
►▻ 看小說,學 Python,改變你對程式學習的想像 ◅◄
還在為看不完又厚又乏味的 Python 教學書感到頭痛嗎?
萬事起頭難,想入門卻不知該如何踏出第一步?
或是學了幾次,每次都無法堅持下去?
那麼我想,你會需要這本 Python 輕小說!
無論是國高中生、大學生、文科生,還是任何想認識 Python 的人——
本書以有趣的故事取代枯燥的教學,讓你沉浸在地府生活圈,不知不覺跟著角色們一起學會 Python!
為什麼要選這本?
▸ 薄薄一本,告別看不完的沉重負擔,迅速建立成就感
▸ 角色間的搞笑互動,以及配合劇情的程式設計,讓你學得輕鬆愉快
▸ 精選範圍:輸入輸出、變數、資料型別、條件判斷、迴圈、函式、檔案讀寫、例外處理與套件使用,直擊 Python 的基礎核心
如果這是你……
▸ 想學 Python,卻總是沒時間、沒動力,或是一板一眼的教材讓你提不起興趣
▸ 想嘗試新的學習方式,或者藉由生成式 AI 工具輔助學習與編寫程式
▸ 從沒接觸過程式,只是想對程式運行方式有個基本概念
那麼,是時候入手這本 Python 輕小說了——
張弓長,剛當完兵出來、正在家鄉補習班找工作的 23 歲外文系畢業生。
卻在前往面試的途中,被紅燈左轉、逆向騎上人行道又煞車失靈的阿桑撞昏,醒來後「魂」就在地府了。
本以為已經沒有機會回到人間的他,被閻王姐姐告知學完 Python 的基礎,領取證書後,就能重返陽間。
「那我還不學爆!」張弓長熱血沸騰,握緊拳頭,眼中燃著希望的火焰,立志——
►▻ Python 不通,誓不還魂!◅◄
目錄:
▍序章
▍第一章 認命吧!人生難免有變數
▸ 輸出
▸ 輸入、變數
▸ 資料型別:字串(string)
▸ 資料型別:整數(integer)
▸ 資料型別:浮點數(float)
▸ 資料型別:布林值(boolean)
張弓長的碎碎念
地府村民交流魍 > 程設板
▹ [教學] Google Colaboratory 的使用方法
▹ [筆記] 輸出、輸入、變數與資料型別
▍第二章 來到地府也要會做條件判斷
▸ 比較運算子
▸ 邏輯運算子
▸ 算術運算子
▸ 條件判斷:if-elif-else 結構
伊努的碎碎念
地府村民交流魍 > 程設板
▹ [教學] Colab AI 的使用方法
▹ [筆記] 各種運算子與條件判斷
▍第三章 還是陷入了賺錢與花錢的無窮迴圈
▸ 資料型別:串列(list)
▸ 資料型別:字典(dictionary)
▸ for 迴圈
▸ 資料型別:元組(tuple)
▸ 資料型別:集合(set)
▸ while True 無窮迴圈
阿部的碎碎念
地府村民交流魍 > 程設板
▹ [教學] 如何自立自強看懂拉麵店的點餐程式碼
▹ [筆記] for 迴圈、無窮迴圈與進階資料型別
▍第四章 天將降大任於是人也,必先定義函式
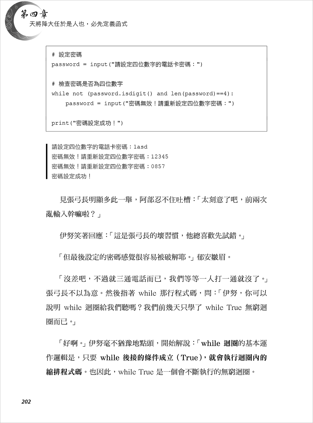
▸ while 迴圈
▸ 檔案寫入
▸ 檔案讀取
▸ for 迴圈
▸ 函式(function)
郁安的碎碎念
地府村民交流魍 > 程設板
▹ [教學] 在 Colab 掛載 Google Drive
▹ [筆記] for 迴圈與 while 迴圈趴兔
▹ [筆記] 檔案讀寫與函式
▍第五章 閻羅王曾言:工欲善其事,必先學套件
▸ 套件使用:OpenCV
▸ 例外處理:try-except-finally 結構
張弓長的碎碎念
地府村民交流魍 > 程設板
▹ [教學] Python 與 Jupyter Notebook 的安裝
▹ [筆記] 套件使用與例外處理
▍終章
▍人物介紹 某個風和日麗早晨的快問快答
					 
				
自學機器學習上Kaggle接軌世界,成為資料科學家
定價 $680元
優惠價 $524元
VIP價 $510元
					 
				
輕課程 畫出璀璨、列印夢想-從3D列印輕鬆動手玩創意
定價 $350元
優惠價 $277元
VIP價 $266元
					 
				
「生成式⇄AI」:52 個零程式互動體驗,打造新世代人工智慧素養
定價 $599元
優惠價 $455元
VIP價 $443元
					 
				
輕鬆玩Scratch3.0學程式設計-含ITC資通訊認證Basic Computational Thinking and Visual Programming運算
定價 $450元
優惠價 $356元
VIP價 $338元
					 
				
用 AI 做設計:沒時間?沒素材?沒靈感?就 Call AI 救援
定價 $599元
優惠價 $455元
VIP價 $443元
					 
				
【五南書展】網頁設計手冊套書 :提升中學生資訊課素養力,讓學習歷程檔案更驚豔!
定價 $820元
優惠價 $607元
VIP價 $574元
					 
				
輕課程 寓教於樂 AI人工智慧概念含特徵小偵探桌遊包-最新版-附MOSME行動學習一點通:診斷
定價 $990元
優惠價 $842元
VIP價 $782元
					 
				
Photoshop新手操作指南
定價 $450元
優惠價 $338元
VIP價 $329元
					 
				
通關升級!發想創意、構建關卡、設計控制、塑造角色的全方位遊戲設計指南
定價 $950元
優惠價 $646元
VIP價 $646元
					 
				
Excel VBA 職場即用255招【第二版】:不會寫程式也能看懂的VBA無痛指導
定價 $420元
優惠價 $315元
VIP價 $302元
 
             
             
                                 
                                     
                                     
                                     
                                     
                                     
                                     
                                     
                                     
                                    

